Camunda Platform UI.
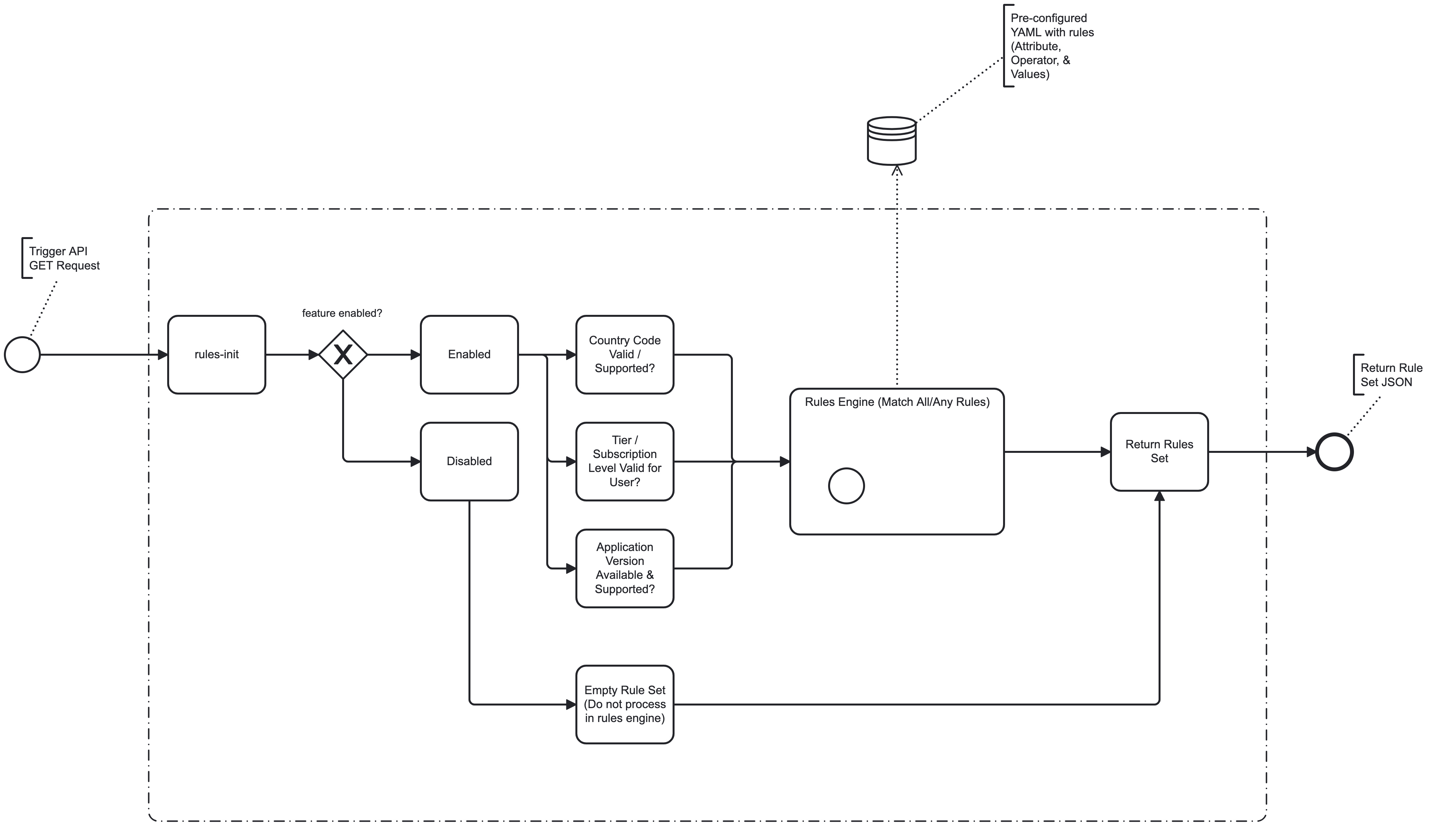
featuresfeature can be enabled or disabledattr, op, & values value/values list.Rule Group logic for keys all & any not implemented - see https://github.com/conorheffron/rules-engine/issues/13 for intended / expected implementation details.
```yml
feature:
new-checkout:
enabled: true
ruleGroups:
all:
- { attr: country, op: IN, values: [ “ES”, “PT” ] }
- { attr: appVersion, op: GTE, values: [ “120” ] }
any:
- { attr: tier, op: IN, values: [ “gold”, “platinum” ] }search-v2: enabled: false
beta-banner: enabled: true
old-checkout: enabled: true ruleGroups: all: - { attr: country, op: IN, values: [ IRL ] } any: - { attr: tier, op: IN, values: [ gold, platinum ] }
### Build & Run App
```shell
mvn clean install test spring-boot:run
http://localhost:8080/api/executetask
http://localhost:8080/api/test
["IRE","ES"]
http://localhost:8080/api/eval?feature=new-checkout&country=IE&appVersion=1&tier=2
http://localhost:8080/api/eval?feature=new-checkout&country=PT&appVersion=120&tier=2
http://localhost:8080/api/eval?feature=new-checkout&country=ES&appVersion=400&tier=2
http://localhost:8080/api/eval?feature=new-checkout&country=ES&appVersion=100&tier=2
http://localhost:8080/api/eval?feature=old-checkout&country=IRL&appVersion=100&tier=gold
http://localhost:8080/api/eval?feature=new-checkout&country=PT&appVersion=140&tier=gold
http://localhost:8080/api/eval?feature=search-v2&country=PT&appVersion=140&tier=gold
http://localhost:8080/
____ _ ____ _ _ __
/ ___| __ _ _ __ ___ _ _ _ __ __| | __ _ | _ \| | __ _| |_ / _| ___ _ __ _ __ ___
| | / _` | '_ ` _ \| | | | '_ \ / _` |/ _` | | |_) | |/ _` | __| |_ / _ \| '__| '_ ` _ \
| |__| (_| | | | | | | |_| | | | | (_| | (_| | | __/| | (_| | |_| _| (_) | | | | | | | |
\____/\__,_|_| |_| |_|\__,_|_| |_|\__,_|\__,_| |_| |_|\__,_|\__|_| \___/|_| |_| |_| |_|
Spring-Boot: (v3.5.10)
Camunda Platform: (v7.24.0)
Camunda Platform Spring Boot Starter: (v7.24.0)
2026-02-01T00:46:10.882Z INFO 33208 --- [ main] net.ironoc.rules.engine.ApiApplication : Starting ApiApplication using Java 25 with PID 33208 (/Users/conorheffron/workspace/fd-flag-eval/target/classes started by conorheffron in /Users/conorheffron/workspace/fd-flag-eval)
2026-02-01T00:46:10.885Z INFO 33208 --- [ main] net.ironoc.rules.engine.ApiApplication : No active profile set, falling back to 1 default profile: "default"
2026-02-01T00:46:11.700Z INFO 33208 --- [ main] .s.d.r.c.RepositoryConfigurationDelegate : Bootstrapping Spring Data JPA repositories in DEFAULT mode.
2026-02-01T00:46:11.721Z INFO 33208 --- [ main] .s.d.r.c.RepositoryConfigurationDelegate : Finished Spring Data repository scanning in 12 ms. Found 0 JPA repository interfaces.
2026-02-01T00:46:12.327Z INFO 33208 --- [ main] o.s.b.w.embedded.tomcat.TomcatWebServer : Tomcat initialized with port 8080 (http)
2026-02-01T00:46:12.343Z INFO 33208 --- [ main] o.apache.catalina.core.StandardService : Starting service [Tomcat]
2026-02-01T00:46:12.343Z INFO 33208 --- [ main] o.apache.catalina.core.StandardEngine : Starting Servlet engine: [Apache Tomcat/10.1.50]
2026-02-01T00:46:12.407Z INFO 33208 --- [ main] o.a.c.c.C.[Tomcat].[localhost].[/] : Initializing Spring embedded WebApplicationContext
2026-02-01T00:46:12.408Z INFO 33208 --- [ main] w.s.c.ServletWebServerApplicationContext : Root WebApplicationContext: initialization completed in 1465 ms
2026-02-01T00:46:12.431Z INFO 33208 --- [ main] .c.b.s.b.s.r.CamundaJerseyResourceConfig : Configuring camunda rest api.
2026-02-01T00:46:12.462Z INFO 33208 --- [ main] .c.b.s.b.s.r.CamundaJerseyResourceConfig : Finished configuring camunda rest api.
2026-02-01T00:46:12.814Z INFO 33208 --- [ main] o.hibernate.jpa.internal.util.LogHelper : HHH000204: Processing PersistenceUnitInfo [name: default]
2026-02-01T00:46:12.883Z INFO 33208 --- [ main] org.hibernate.Version : HHH000412: Hibernate ORM core version 6.6.41.Final
2026-02-01T00:46:12.924Z INFO 33208 --- [ main] o.h.c.internal.RegionFactoryInitiator : HHH000026: Second-level cache disabled
2026-02-01T00:46:13.278Z INFO 33208 --- [ main] o.s.o.j.p.SpringPersistenceUnitInfo : No LoadTimeWeaver setup: ignoring JPA class transformer
2026-02-01T00:46:13.305Z INFO 33208 --- [ main] com.zaxxer.hikari.HikariDataSource : HikariPool-1 - Starting...
2026-02-01T00:46:13.612Z INFO 33208 --- [ main] com.zaxxer.hikari.pool.HikariPool : HikariPool-1 - Added connection conn0: url=jdbc:h2:file:./camunda-h2-database user=SA
2026-02-01T00:46:13.613Z INFO 33208 --- [ main] com.zaxxer.hikari.HikariDataSource : HikariPool-1 - Start completed.
2026-02-01T00:46:13.670Z INFO 33208 --- [ main] org.hibernate.orm.connections.pooling : HHH10001005: Database info:
Database JDBC URL [Connecting through datasource 'HikariDataSource (HikariPool-1)']
Database driver: undefined/unknown
Database version: 2.3.232
Autocommit mode: undefined/unknown
Isolation level: undefined/unknown
Minimum pool size: undefined/unknown
Maximum pool size: undefined/unknown
2026-02-01T00:46:14.058Z INFO 33208 --- [ main] o.h.e.t.j.p.i.JtaPlatformInitiator : HHH000489: No JTA platform available (set 'hibernate.transaction.jta.platform' to enable JTA platform integration)
2026-02-01T00:46:14.064Z INFO 33208 --- [ main] j.LocalContainerEntityManagerFactoryBean : Initialized JPA EntityManagerFactory for persistence unit 'default'
2026-02-01T00:46:14.109Z INFO 33208 --- [ main] org.camunda.bpm.spring.boot : STARTER-SB040 Setting up jobExecutor with corePoolSize=3, maxPoolSize:10
2026-02-01T00:46:14.171Z INFO 33208 --- [ main] org.camunda.bpm.engine.cfg : ENGINE-12003 Plugin 'CompositeProcessEnginePlugin[genericPropertiesConfiguration, camundaProcessEngineConfiguration, camundaDatasourceConfiguration, camundaJobConfiguration, camundaHistoryConfiguration, camundaMetricsConfiguration, camundaAuthorizationConfiguration, createAdminUserConfiguration, failedJobConfiguration, CreateFilterConfiguration[filterName=All tasks], disableDeploymentResourcePattern, eventPublisherPlugin, ApplicationContextClassloaderSwitchPlugin, SpringBootSpinProcessEnginePlugin]' activated on process engine 'default'
2026-02-01T00:46:14.191Z INFO 33208 --- [ main] org.camunda.bpm.spring.boot : STARTER-SB020 ProcessApplication enabled: autoDeployment via springConfiguration#deploymentResourcePattern is disabled
2026-02-01T00:46:14.192Z INFO 33208 --- [ main] o.c.b.s.b.s.event.EventPublisherPlugin : EVENTING-001: Initialized Camunda Spring Boot Eventing Engine Plugin.
2026-02-01T00:46:14.192Z INFO 33208 --- [ main] o.c.b.s.b.s.event.EventPublisherPlugin : EVENTING-003: Task events will be published as Spring Events.
2026-02-01T00:46:14.192Z INFO 33208 --- [ main] o.c.b.s.b.s.event.EventPublisherPlugin : EVENTING-005: Execution events will be published as Spring Events.
2026-02-01T00:46:14.192Z INFO 33208 --- [ main] o.c.b.s.b.s.event.EventPublisherPlugin : EVENTING-009: Listeners will not be invoked if a skipCustomListeners API parameter is set to true by user.
2026-02-01T00:46:14.196Z INFO 33208 --- [ main] o.c.b.s.b.s.event.EventPublisherPlugin : EVENTING-007: History events will be published as Spring events.
2026-02-01T00:46:14.200Z INFO 33208 --- [ main] org.camunda.spin : SPIN-01010 Discovered Spin data format provider: org.camunda.spin.impl.json.jackson.format.JacksonJsonDataFormatProvider[name = application/json]
2026-02-01T00:46:14.418Z INFO 33208 --- [ main] org.camunda.spin : SPIN-01010 Discovered Spin data format provider: org.camunda.spin.impl.xml.dom.format.DomXmlDataFormatProvider[name = application/xml]
2026-02-01T00:46:14.496Z INFO 33208 --- [ main] org.camunda.spin : SPIN-01009 Discovered Spin data format: org.camunda.spin.impl.xml.dom.format.DomXmlDataFormat[name = application/xml]
2026-02-01T00:46:14.497Z INFO 33208 --- [ main] org.camunda.spin : SPIN-01009 Discovered Spin data format: org.camunda.spin.impl.json.jackson.format.JacksonJsonDataFormat[name = application/json]
2026-02-01T00:46:14.640Z INFO 33208 --- [ main] org.camunda.bpm.dmn.feel.scala : FEEL/SCALA-01001 Spin value mapper detected
2026-02-01T00:46:16.809Z INFO 33208 --- [ main] org.camunda.bpm.engine : ENGINE-00001 Process Engine default created.
2026-02-01T00:46:16.856Z INFO 33208 --- [ main] org.camunda.bpm.spring.boot : STARTER-SB016 Skip initial filter creation, the filter with this name already exists: All tasks
2026-02-01T00:46:16.873Z WARN 33208 --- [ main] JpaBaseConfiguration$JpaWebConfiguration : spring.jpa.open-in-view is enabled by default. Therefore, database queries may be performed during view rendering. Explicitly configure spring.jpa.open-in-view to disable this warning
2026-02-01T00:46:17.207Z INFO 33208 --- [ main] o.c.b.s.b.s.w.f.LazyInitRegistration : lazy initialized org.camunda.bpm.spring.boot.starter.webapp.filter.LazyProcessEnginesFilter@251c90f
2026-02-01T00:46:17.264Z INFO 33208 --- [ main] o.c.b.s.b.s.w.f.LazyInitRegistration : lazy initialized org.camunda.bpm.spring.boot.starter.webapp.filter.LazySecurityFilter@63e5b8aa
2026-02-01T00:46:17.388Z INFO 33208 --- [ main] o.s.b.w.embedded.tomcat.TomcatWebServer : Tomcat started on port 8080 (http) with context path '/'
2026-02-01T00:46:17.504Z INFO 33208 --- [ main] org.camunda.bpm.container : ENGINE-08024 Found processes.xml file at file:/Users/conorheffron/workspace/fd-flag-eval/target/classes/META-INF/processes.xml
2026-02-01T00:46:17.505Z INFO 33208 --- [ main] org.camunda.bpm.container : ENGINE-08025 Detected empty processes.xml file, using default values
2026-02-01T00:46:17.512Z INFO 33208 --- [ main] org.camunda.bpm.container : ENGINE-08023 Deployment summary for process archive 'apiApplication':
processes/first.bpmn
processes/loanApproval.bpmn
2026-02-01T00:46:17.826Z INFO 33208 --- [ main] org.camunda.bpm.application : ENGINE-07021 ProcessApplication 'apiApplication' registered for DB deployments [fc7666ff-ff06-11f0-b3c5-ba78e369f0f4]. Will execute process definitions
loanApproval[version: 1, id: loanApproval:1:fca2ce33-ff06-11f0-b3c5-ba78e369f0f4]
rules-init[version: 1, id: rules-init:1:fca195b2-ff06-11f0-b3c5-ba78e369f0f4]
Deployment does not provide any case definitions.
2026-02-01T00:46:17.919Z INFO 33208 --- [ main] org.camunda.bpm.container : ENGINE-08050 Process application apiApplication successfully deployed
2026-02-01T00:46:17.921Z INFO 33208 --- [ main] net.ironoc.rules.engine.ApiApplication : Started ApiApplication in 7.931 seconds (process running for 8.607)
2026-02-01T00:46:17.924Z INFO 33208 --- [ main] org.camunda.bpm.engine.jobexecutor : ENGINE-14014 Starting up the JobExecutor[org.camunda.bpm.engine.spring.components.jobexecutor.SpringJobExecutor].
2026-02-01T00:46:17.925Z INFO 33208 --- [ingJobExecutor]] org.camunda.bpm.engine.jobexecutor : ENGINE-14018 JobExecutor[org.camunda.bpm.engine.spring.components.jobexecutor.SpringJobExecutor] starting to acquire jobs
2026-02-01T00:46:21.699Z INFO 33208 --- [nio-8080-exec-2] o.a.c.c.C.[Tomcat].[localhost].[/] : Initializing Spring DispatcherServlet 'dispatcherServlet'
2026-02-01T00:46:21.699Z INFO 33208 --- [nio-8080-exec-2] o.s.web.servlet.DispatcherServlet : Initializing Servlet 'dispatcherServlet'
2026-02-01T00:46:21.700Z INFO 33208 --- [nio-8080-exec-2] o.s.web.servlet.DispatcherServlet : Completed initialization in 1 ms
2026-02-01T00:46:26.300Z INFO 33208 --- [nio-8080-exec-3] n.i.rules.engine.service.RulesService : Initialize rules from local features config
2026-02-01T00:46:30.393Z INFO 33208 --- [nio-8080-exec-4] n.i.r.engine.controller.FlagController : Evaluating feature: new-checkout for country: IE appVersion: 1 tier: 2
2026-02-01T00:46:30.397Z WARN 33208 --- [nio-8080-exec-4] n.i.r.engine.controller.FlagController : Rules did not match for feature new-checkout
2026-02-01T00:46:35.215Z INFO 33208 --- [nio-8080-exec-6] n.i.r.engine.controller.FlagController : Evaluating feature: new-checkout for country: PT appVersion: 120 tier: 2
2026-02-01T00:46:35.215Z INFO 33208 --- [nio-8080-exec-6] n.i.r.engine.controller.FlagController : Rules set for feature new-checkout is [Rule[attr=country, values={0=ES, 1=PT}, op=IN], Rule[attr=appVersion, values={0=120}, op=GTE]]
2026-02-01T00:46:41.330Z INFO 33208 --- [nio-8080-exec-7] n.i.r.engine.controller.FlagController : Evaluating feature: new-checkout for country: ES appVersion: 400 tier: 2
2026-02-01T00:46:41.331Z INFO 33208 --- [nio-8080-exec-7] n.i.r.engine.controller.FlagController : Rules set for feature new-checkout is [Rule[attr=country, values={0=ES, 1=PT}, op=IN], Rule[attr=appVersion, values={0=120}, op=GTE]]
2026-02-01T00:46:45.589Z INFO 33208 --- [nio-8080-exec-8] n.i.r.engine.controller.FlagController : Evaluating feature: new-checkout for country: ES appVersion: 100 tier: 2
2026-02-01T00:46:45.589Z INFO 33208 --- [nio-8080-exec-8] n.i.r.engine.controller.FlagController : Rules set for feature new-checkout is [Rule[attr=country, values={0=ES, 1=PT}, op=IN]]
2026-02-01T00:46:49.657Z INFO 33208 --- [nio-8080-exec-9] n.i.r.engine.controller.FlagController : Evaluating feature: old-checkout for country: IRL appVersion: 100 tier: gold
2026-02-01T00:46:49.657Z INFO 33208 --- [nio-8080-exec-9] n.i.r.engine.controller.FlagController : Rules set for feature old-checkout is [Rule[attr=country, values={0=IRL}, op=IN], Rule[attr=tier, values={0=gold, 1=platinum}, op=IN]]
2026-02-01T00:46:53.832Z INFO 33208 --- [io-8080-exec-10] n.i.r.engine.controller.FlagController : Evaluating feature: new-checkout for country: PT appVersion: 140 tier: gold
2026-02-01T00:46:53.833Z INFO 33208 --- [io-8080-exec-10] n.i.r.engine.controller.FlagController : Rules set for feature new-checkout is [Rule[attr=country, values={0=ES, 1=PT}, op=IN], Rule[attr=appVersion, values={0=120}, op=GTE], Rule[attr=tier, values={0=gold, 1=platinum}, op=IN]]
2026-02-01T00:46:57.432Z INFO 33208 --- [nio-8080-exec-1] n.i.r.engine.controller.FlagController : Evaluating feature: search-v2 for country: PT appVersion: 140 tier: gold
2026-02-01T00:46:57.432Z WARN 33208 --- [nio-8080-exec-1] n.i.r.engine.controller.FlagController : Feature search-v2 is not enabled.